Optimaliser Sosiale Medier med AI Skedulering: En Komplett Guide for 2025

Del denne artikkelen:
Er du lei av å gjette når du skal poste på sosiale medier?
La kunstig intelligens ta styringen - og maksimer engasjementet ditt med minimal tidsinvestering. I denne omfattende guiden skal vi utforske hvordan AI kan revolusjonere din tilstedeværelse på sosiale medier gjennom smart planlegging og optimalisering. Er du klar?
Lvlopp.no er åpen om sin bruk av KI, og vi innrømmer gledelig at denne artikkelen er skrevet ved bruk av ny og fancy teknologi. Man kan ta plass i tet, eller bli fraløpt – lvlopp.no velger å ligge i front – og det ønsker vi også at DU gjør. Alt vårt KI genererte innhold gjennomleses før det publiseres, les mer om prosessen vår HER.
Hvorfor AI er Fremtiden for Skedulering av Sosiale Medier
I dagens digitale landskap handler suksess på sosiale medier om mer enn bare godt innhold – timing og strategi er alt. AI social media scheduling optimization har blitt et uunnværlig verktøy for bedrifter som ønsker å ligge i forkant av konkurransen.
La meg dele en interessant historie: En av våre klienter brukte tidligere 15 timer i uken på å administrere sine sosiale mediekanaler. Etter implementering av AI-drevet planlegging, ble tiden redusert til bare 3 timer - med en økning i engasjement på hele 47%.
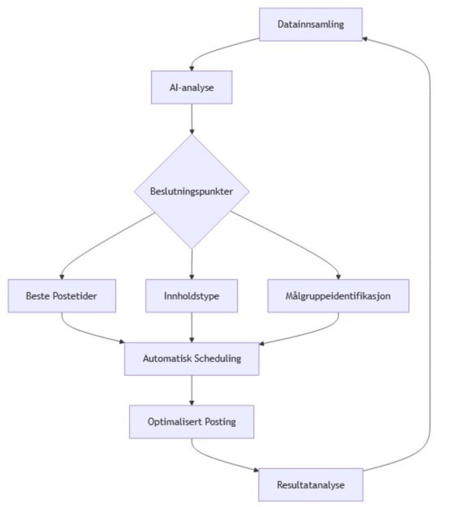
Slik Fungerer AI i Skedulering av Sosiale Medier
AI-drevet planlegging av sosiale medier fungerer ved å analysere:
- Historisk data om når følgerne dine er mest aktive
- Hvilke typer innhold som genererer mest engasjement
- Optimal frekvens for posting på ulike plattformer
- Målgruppens demografiske data og atferdsmønstre
La oss visualisere hvordan AI-systemet tar beslutninger:

De Beste AI-verktøyene for Social Media Scheduling
Her er en sammenligning av de mest effektive verktøyene på markedet:
| Verktøy | AI-Funksjoner | Pris (NOK/mnd) | Beste For |
|---|---|---|---|
| SocialBee | Optimal timing, innholdsanalyse | 790 | SMB |
| Buffer AI | Prediktiv analyse, automatisk scheduling | 650 | Enkeltpersoner |
| Hootsuite Impact | Avansert AI-analyse, ROI-sporing | 1590 | Store bedrifter |
| Later AI | Visuell AI-planlegging | 890 | Instagram-fokuserte bedrifter |
For en detaljert gjennomgang av SocialBee, kan du lese vår grundige anmeldelse her.
Slik Kommer Du i Gang med AI Social Media Scheduling
- Velg Riktig Verktøy
- Vurder budsjettet ditt
- Tenk på hvilke plattformer du bruker mest
- Se på integrasjonsmuligheter med eksisterende verktøy
- Samle Historiske Data
- Eksporter tidligere innleggsdata
- Analyser tidligere engasjementstall
- Identifiser trender i følgeratferd
- Implementer AI-Strategien
- Start med én plattform
- Test ulike postetider
- La AI lære av resultatene
For mer informasjon om hvordan du kan lykkes på spesifikke plattformer, sjekk ut våre guider for Instagram og Facebook.
Optimalisering av Innholdsmiks
AI kan hjelpe deg med å finne den perfekte balansen mellom ulike innholdstyper:
- Informative innlegg
- Engasjerende spørsmål
- Underholdende innhold
- Salgsfremmende poster
- Bruker-generert innhold
Les mer om effektiv innholdsproduksjon i vår artikkel om innholdsproduksjon.
Avanserte AI-Taktikker for Maksimalt Engasjement
- Prediktiv Analyse
- La AI forutse trender
- Optimaliser innhold basert på tidligere suksess
- Juster strategien i sanntid
- Automatisk A/B-Testing
- Test ulike tidspunkter
- Eksperimenter med forskjellige innholdsformater
- Optimaliser basert på resultater
Lær mer om A/B-testing i vår omfattende guide.
Måling og Optimalisering av Resultater
For å sikre kontinuerlig forbedring, følg disse nøkkelmetrikker:
- Engasjementsrate
- Rekkevidde
- Klikk-frekvens
- Konverteringsrate
- ROI på innhold
Vanlige Utfordringer og Løsninger
- Utfordring: Overautomatisering Løsning: Balanser AI-skeduleringen med menneskelig touch
- Utfordring: Datakvalitet Løsning: Start med grundig datainnsamling og regelmessig revisjon
- Utfordring: Plattformspesifikke forskjeller Løsning: Tilpass AI-strategien for hver plattform
Fremtiden for AI i Social Media Management
AI-teknologien fortsetter å utvikle seg raskt. Vi kan forvente:
- Mer presise prediksjonmodeller
- Bedre personalisering
- Dypere innsikt i målgruppeatferd
- Forbedret ROI-sporing
Les mer om fremtiden for AI i markedsføring i vår artikkel om hvordan bruke KI i markedsføring.
Vanlige Spørsmål (FAQ)
Spørsmål: Hvor lang tid tar det før jeg ser resultater med AI-scheduling? Svar: De fleste ser forbedringer innen 2-4 uker, men optimal ytelse oppnås etter 2-3 måneder med datainnsamling.
Spørsmål: Kan AI erstatte menneskelig input helt? Svar: Nei, AI er et verktøy for å forbedre og effektivisere arbeidet, ikke erstatte menneskelig kreativitet og strategi.
Spørsmål: Hvor mye kan jeg forvente å spare i tid? Svar: De fleste bedrifter rapporterer en tidsbesparelse på 60-80% i deres social media management.
Konklusjon
AI social media scheduling optimization er ikke lenger en luksus – det er en nødvendighet for moderne digital markedsføring. Ved å implementere disse strategiene og verktøyene kan du dramatisk forbedre din tilstedeværelse på sosiale medier samtidig som du sparer verdifull tid.
Se våre produkter og tjenester for å lære mer om hvordan vi kan hjelpe deg med å implementere AI i din sosiale medier-strategi.
SKREVET AV
lvlopp.no Team
Vi har bygget nettsider siden 2015 og brenner for å dele kunnskapen vår. Målet vårt er å hjelpe deg med å lykkes på nett.
Del denne artikkelen:
Gå aldri glipp av et tips!
Abonner på vårt nyhetsbrev og få de beste strategiene for digital markedsføring, SEO og nettsidebygging rett i innboksen din – helt gratis.
Vi spammer ikke. Abonnér for eksklusivt innhold du ikke finner andre steder.
Trenger du Skreddersydd Hjelp?
lvlopp.no er drevet av nettsidenerden.no. Hvis du trenger personlig veiledning eller hjelp med nettsiden din, ta en titt på våre tjenester.
Besøk NettsidenerdenRelaterte Artikler

Canva: Det Ultimate Verktøyet for Merkevarebygging og Visuell Markedsføring
Canva har revolusjonert måten vi skaper visuelt innhold på. Uansett om du er en erfaren designer eller en nybegynner, gir Canva deg kraftige verktøy for å lage alt fra sosiale medieinnlegg til present......

Verktøy for Digital Merkevarebygging: 5 Effektive Metoder for å Styrke din Merkevare
I dagens konkurranseutsatte marked, er det alfa-omega å bygge en sterk merkevare. En velkjent og godt etablert merkevare kan hjelpe deg med å skille deg ut fra konkurrentene, tiltrekke seg flere kunde......

Hootsuite: Din Personlige Assistent med Ansvar for Sosiale Medier
Å administrere et hva med sosiale medier samtidig kan føles som å sjonglere med 9 ukokte egg. Men frykt ikke! Med Hootsuite i verktøybeltet ditt, kan du ta styringen over dine sosiale mediekanaler og ......