Hvordan Bruke WordPress: En Omfattende Guide for Suksess

Del denne artikkelen:
Selv om det er mange måter å lage nettsider på, er WordPress med sitt enkle brukergrensesnitt og store fleksibilitet, en av de mest populære plattformene.
I denne artikkelen vil vi se på hvordan du kan bruke WordPress på en effektiv måte for å lage en flott nettside. Vi vil dekke alt fra grunnleggende installasjon til avanserte tips og triks - slik at du kan få mest mulig ut av denne kraftige plattformen.
La oss komme i gang!
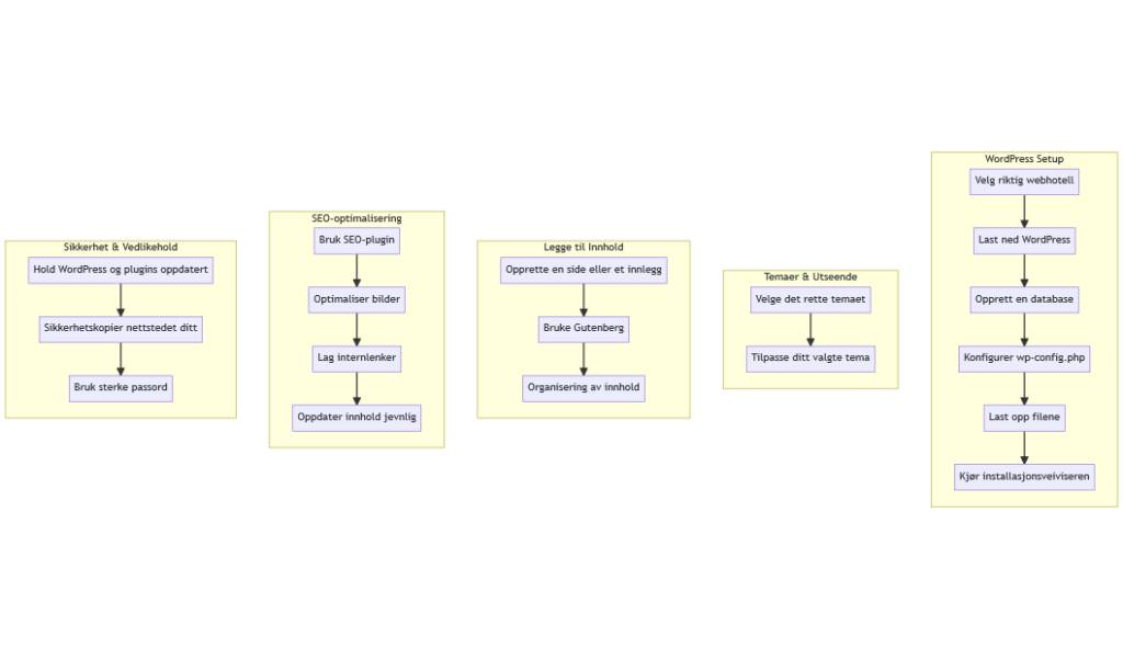
Installasjon av WordPress
Før du kan begynne å bruke WordPress, må du installere det på webserveren din. Her er trinnene du trenger for å følge:
- Velg riktig webhotell: Først må du velge et pålitelig webhotell som støtter WordPress. Sjekk med webhotellet ditt for å se om de tilbyr en enkel WordPress-installasjon.
- Last ned WordPress: Gå til WordPress.org og last ned den nyeste versjonen av WordPress. Pakk ut filene på datamaskinen din.
- Opprett en database: Du trenger en MySQL-database for å lagre WordPress-dataene dine. Opprett en database gjennom webhotellets kontrollpanel.
- Konfigurer wp-config.php: Gå til mappen der du pakket ut WordPress-filene, og finn filen wp-config-sample.php. Kopier denne filen og gi den navnet wp-config.php. Åpne filen i en tekstredigerer og legg til databaseinformasjonen din (database-navn, brukernavn, passord).
- Last opp filene: Last opp alle WordPress-filene til webserveren din via FTP eller filbehandleren som webhotellet ditt tilbyr.
- Kjør installasjonsveiviseren: Gå til nettadressen til nettstedet ditt (for eksempel www.dinnettsted.no) og følg installasjonsveiviseren. Du må opprette en admin-brukerkonto og gi nettstedet ditt et navn.
Etter at du har fullført disse trinnene, er WordPress installert og klar til bruk.
Temaer og Utseende
En av de flotte tingene med WordPress er at det gir deg muligheten til å tilpasse utseendet på nettstedet ditt ved hjelp av temaer. Her er noen tips for å velge og tilpasse temaer:
Velge det Rette Temaet
Når du er inne i WordPress-administrasjonspanelet, kan du gå til "Utseende" og deretter "Temaer" for å se de tilgjengelige temaene. Du kan søke etter temaer basert på kategori, funksjoner og popularitet. Velg et tema som passer for ditt nettsted og din bransje.
Tilpass Ditt Valgte Tema
Etter at du har installert et tema, kan du tilpasse det for å gjøre det unikt for din virksomhet. Gå til "Tilpass" under "Utseende" i administrasjonspanelet. Her kan du endre farger, skrifter, bakgrunnsbilder og legge til ditt eget logo. Dette gir deg muligheten til å skape et profesjonelt og personlig utseende for nettstedet ditt.
Legge til Innhold
Når nettstedet ditt er satt opp, er det på tide å begynne å legge til innhold. Her er noen viktige trinn for å legge til og administrere innhold i WordPress:
Opprette en Side eller et Innlegg
Gå til "Innlegg" eller "Sider" i administrasjonspanelet, og klikk på "Legg til ny." Her kan du opprette nye sider eller innlegg ved å legge til tittel og innhold. Du kan også formatere teksten og legge til bilder eller videoer.
Bruk av Gutenberg
WordPress bruker nå Gutenberg som standard, som gir deg en blokkbasert tilnærming til å opprette innhold. Du kan enkelt dra og slippe blokker for å legge til tekst, bilder, overskrifter, sitater og mye mer. Dette gjør det enklere å lage flotte innlegg og sider uten å måtte kode.
Organisering av Innhold
Du kan organisere innholdet ditt ved å bruke kategorier og stikkord. Dette hjelper besøkende med å finne relevant informasjon på nettstedet ditt. Pass på å bruke beskrivende kategorier og stikkord for å forbedre søkemotoroptimaliseringen.
SEO-optimalisering
Nå som du har opprettet nettstedet ditt og lagt til innhold, er det viktig å sørge for at det er søkemotoroptimalisert for å øke synligheten på nettet. Her er noen SEO-tips for WordPress:
Bruk SEO-plugin
WordPress tilbyr mange SEO-plugins, hvorav den mest populære er Yoast SEO. Installer og konfigurer dette pluginet for å hjelpe deg med å optimalisere sidene og innleggene dine for søkemotorer.
Optimaliser Bilder
Bilder er en viktig del av nettstedet ditt, men de kan også bremse ned lastingstiden. Bruk komprimering og riktig bildeoptimalisering for å sikre rask lasting og søkemotorvennlige bilder.
Lag Internlenker
Opprett interne lenker mellom sidene og innleggene dine for å forbedre nettstedets struktur. Dette hjelper søkemotorer med å indeksere og forstå nettstedet ditt bedre.
Oppdater Innhold Jevnlig
Hold nettstedet ditt oppdatert med jevnlige innlegg og oppdateringer. Søkemotorer liker ferskt innhold, og det kan hjelpe deg med å beholde høyere rangeringer.
Sikkerhet og Vedlikehold
Til slutt, la oss se på noen viktige punkter når det gjelder sikkerhet og vedlikehold av WordPress-nettstedet ditt:
Hold WordPress og Plugins Oppdatert
Sørg for å holde WordPress-kjernen og alle plugins oppdatert til den nyeste versjonen. Dette hjelper deg med å tette sikkerhetshull og sørge for at nettstedet ditt fungerer jevnt.
Sikkerhetskopier Nettstedet Ditt
Regelmessig sikkerhetskopiering av nettstedet ditt er viktig i tilfelle noe går galt. Du kan bruke en plugin eller kontakte webhotellet ditt for å sette opp automatiske sikkerhetskopier.
Bruk Sterke Passord
Passordene dine bør være sterke og unike for å beskytte mot uautorisert tilgang. Bruk gjerne en passordbehandler for å generere og lagre sterke passord.

Oppsummering
I denne artikkelen har vi utforsket hvordan du kan bruke WordPress til å lage en flott nettside. Vi har dekket alt fra installasjon og temaer til innhold og SEO-optimalisering. Ved å følge disse trinnene og tipsene, kan du lage en profesjonell nettside som skiller seg ut på nettet.
Husk at suksess på nettet krever tid og innsats. Fortsett å legge til kvalitetsinnhold, oppdater nettstedet jevnlig og følg beste praksis for SEO og sikkerhet. Med tålmodighet og dedikasjon kan du oppnå flotte resultater med WordPress-nettstedet ditt. Lykke til!
SKREVET AV
lvlopp.no Team
Vi har bygget nettsider siden 2015 og brenner for å dele kunnskapen vår. Målet vårt er å hjelpe deg med å lykkes på nett.
Del denne artikkelen:
Gå aldri glipp av et tips!
Abonner på vårt nyhetsbrev og få de beste strategiene for digital markedsføring, SEO og nettsidebygging rett i innboksen din – helt gratis.
Vi spammer ikke. Abonnér for eksklusivt innhold du ikke finner andre steder.
Trenger du Skreddersydd Hjelp?
lvlopp.no er drevet av nettsidenerden.no. Hvis du trenger personlig veiledning eller hjelp med nettsiden din, ta en titt på våre tjenester.
Besøk NettsidenerdenRelaterte Artikler

Akamai: Effektivisering av Internett-trafikk for en Bedre Digital Opplevelse
Å surfe på Internett har blitt en uunnværlig del av våre liv - fra å streame favorittserier til å gjennomføre forretningsmøter online. Men hva skjer egentlig bak kulissene for å sikre at nettsider las......

Asset CleanUp Pro: Effektiv Optimalisering av Nettstedets Ytelse
Å administrere et nettsted kan være en overveldende oppgave - spesielt når det kommer til ytelsesoptimalisering. Men takket være verktøy som Asset CleanUp Pro, kan denne oppgaven heldigvis bli betydel......

Autoptimize: Optimalisering av WordPress-nettsteder
Autoptimize er en WordPress-plugin som gir muligheten til å optimalisere nettsidens ytelse ved å samle, komprimere og cache HTML-, CSS- og JavaScript-filer. Denne artikkelen vil gi en omfattende gjenn......